A.时标网络计划中无波形线
B.双代号网络计划中两端节点为关键节点
C.最早开始时间与最迟开始时间相差最小
D.最早完成时间与最迟完成时间相差最小
E.与紧后工作之间时间间隔为零的工作
12.关于网络计划关键线路的说法,正确的有( )。
A.相邻两项工作间的时间间隔均为零的线路
B.总持续时间最长的线路
C.时标网络计划中没有波形线的线路
D.双代号网络计划中无虚箭线的线路
E.双代号网络计划中由关键节点连成的线路
13.某分部分项工程双代号网络计划如下图所示,其中关键工作有( )。

A.工作B B.工作C
C.工作D D.工作E
E.工作H
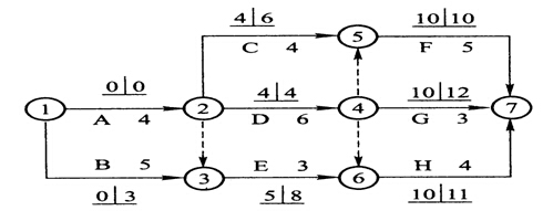
14.某工程双代号网络计划如下图所示,图中已经标出每项工作的最早开始时间和最迟开始时间,该计划表明( )。

A.工作D的总时差为零 B.工作H为关键工作
C.工作E的自由时差为3天 D.工作C的自由时差为2天
E.工作B的自由时差为零
15.在某工程网络计划中,工作M的总时差为2天。在该计划执行一段时间后检查实际进展情况时发现工作M的总时差变为-3天,说明工作M的实际进度( )。
A.拖后3天 B.影响工期3天
C.拖后5天 D.影响工期5天
E.拖后2天
16.某分部工程双代号时标网络计划如下图所示,该计划所提供的正确信息有( )。

A.工作B的总时差为3天 B.工作C的总时差为2天
C.工作D为关键工作 D.工作E的总时差为3天
E.工作G的自由时差为2天
17.调整工程网络计划时,调整内容一般包括( )。
A.非关键工作时差 B.关键线路长度
C.工作组织关系 D.工作工艺过程
E.工作持续时间
18.当计算工期超过计划工期时,可压缩关键工作的持续时间以满足要求,在确定缩短持续时间的关键工作时,宜选择( )。
A.有多项紧前工作的工作
B.缩短持续时间而不影响质量和安全的工作
C.有充足备用资源的工作
D.缩短持续时间所增加的费用相对较少的工作
E.单位时间消耗资源量大的工作
19.下图所示的某工程双代号时标网络计划,在执行到第4周末和第10周末时,检查其实际进度如图中前锋线所示,检查结果表明( )。

A.第4周末检查时,工作B拖后2周,但不影响工期
B.第4周末检查时,工作A拖后1周,影响工期1周
C.第10周末检查时,工作I提前1周,可使工期提前1周
D.第10周末检查时,工作G拖后1周,但不影响工期
E.在第5~10周内,工作E和工作F的实际进度正常
20.网络计划中,关键线路是指( )的线路。
A.单代号网络计划中相邻工作之间间隔时间全部为零
B.双代号网络计划中由关键节点组成
C.双代号时标网络计划中无波形线
D.双代号网络计划中无虚箭线
E.单代号搭接网络计划中相邻工作之间时距之和最大
[1] [2] [3] [4] [5] [6] [7] [8] [9] 
考试交流区成绩查询交流群(点击加入QQ群可快速加群交流成绩查询相关信息我们会及时在群里通知):
温馨提示:有任何报考及考试相关疑问,可添加网校专业老师个人微信号“edu24olxu”咨询。!考生可下载手机APP,随时掌握考试资讯!

扫一扫上面的二维码,添加老师个人微信号,所有课程七折开通
相关推荐:相关文章
如果本站所转载内容不慎侵犯了您的权益,请与我们联系
,我们将会及时处理。如转载本站内容,请注明来源:一级建造师考试网(www.jzsedu.org)。
环球网校一级建造师历年通过率比较
![]() 张君老师 |
张君老师:建造师管理授课老师,硕士。课堂气氛活跃,善于调动学员积极性,被学员称为神君老师。..[详细] |
![]() 陈明教授 |
陈明:市政授课老师。有“市政之神”和“建造师市政第一人”的美誉。工程实践培训经验丰富,授课思路清晰..[详细] |





