2012年建造师建筑工程命题考点解析73
命题考点三 工程建设其他费的组成
【教材解读】
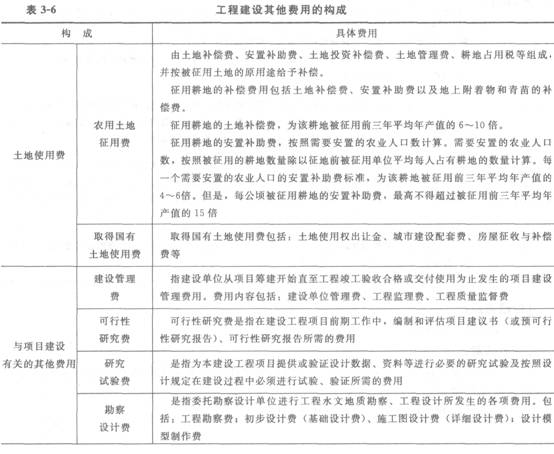
工程建设其他费用的构成见表3-6。
【命题考点】
工程建设其他费用的构成。
【分析预测】
(1)选择土地使用费、与项目建设有关的其他费用、与未来企业生产经营有关的其他费用具体包括哪些费用。
(2)指出某一费用应属于工程建设其他费用。
一二建考试报名三色笔记历年真题资料免费领取可加入环球网校抖音号粉丝群领取(扫描抖音二维码环球网校抖音号加入可免费领取我们会及时在群里通知):

扫一扫上面的二维码,添加环球网校抖音号,资料免费领取
温馨提示:有任何报考及考试相关疑问,可添加网校专业老师个人微信号“hqwxxu”咨询。!考生可下载手机APP,随时掌握考试资讯!

扫一扫上面的二维码,添加老师个人微信号,所有课程七折开通
相关推荐:相关文章
版权声明 --------------------------------------------------------------------------------------
如果本站所转载内容不慎侵犯了您的权益,请与我们联系
,我们将会及时处理。如转载本站内容,请注明来源:一级建造师考试网(www.jzsedu.org)。
如果本站所转载内容不慎侵犯了您的权益,请与我们联系
,我们将会及时处理。如转载本站内容,请注明来源:一级建造师考试网(www.jzsedu.org)。学员登陆
网校历年通过率

环球网校一级建造师历年通过率比较
![]() 张君老师 |
张君老师:建造师管理授课老师,硕士。课堂气氛活跃,善于调动学员积极性,被学员称为神君老师。..[详细] |
![]() 陈明教授 |
陈明:市政授课老师。有“市政之神”和“建造师市政第一人”的美誉。工程实践培训经验丰富,授课思路清晰..[详细] |





