(二)考后报考资格复核(审核)工作由行业主管部门负责,应试科目成绩全部通过的考生电子信息由我院提供(含部分考生上传的证件材料信息,以及不适用告知承诺制的考生信息)。负责报考资格复核(审核)的单位(机构),只需对我院提供的电子信息进行线上复核。其中,对少数不适用告知承诺制,或对上传的材料有疑问,需进行现场审核的,具体审核时间、地点及所需提交的资料由行业主管部门确定,考生逾期不到现场审核的视为自动放弃考试成绩。请各位考生务必在网上报名时填写可联系的电话号码。
(三)对通过复核(审核)的考试成绩公示 10 天。在省人社厅印发合格人员文件后,制作成绩合格证明。届时,考生可登陆浙江政务服务网(www.zjzwfw.gov.cn)下载打印本人成绩合格证明。在人社部下发资格证书后,考生可在网上申请证书邮寄服务(邮费到付)。
(四)特别提示:在合格成绩公示期间,如有情况反映,在公示期满还未查实的,后续发文、制证等工作照常进行,但在任何时候(如发证、注册、职称评审等任何环节)查实或发现有不符合报考条件、不实承诺的,将依据“承诺书”中相关规定,作出合格成绩或证书(成绩证明)无效处理,后果由报考人员自负。
九、有关要求
各地人事考试机构和监理部门要高度重视,密切配合,通力协作,认真做好各个环节的考务工作(具体计划见附件)。
(一)要做好新冠疫情防控工作。严格执行疫情防控有关规定和要求,加强与当地卫健、教育、公安、工信等部门密切协同,确保疫情防控常态化期间考试组织实施的安全、平稳。“资格考试考生配合防疫须知”(随疫情变化动态更新),发布在浙江人事考试网“办事指南”栏目,请相关考生在考前 14 天以上登录查看,考前做好相关准备,考中做好配合工作。考务部门(考点单位)要针对考生配合防疫须知,落实好相应的防控措施。
(二)要做好考后报考资格复核(复审)工作。复核(复审)的信息,要确保完整、安全和及时传送。须现场审核人员,信息联络要到位,谨防遗漏。
(三)要做好服务保障和考风考纪管理工作。采取切实措施,做好考试服务保障,方便考生参考。同时,要加强考风考纪管理,下大力预防违纪违规行为发生,一经发现,将严格按照人社部第31 号令处理。其中,对主观违纪的,还将记入资格考试诚信档案库,并在“信用中国(浙江)”网上公布,确保考试工作的公平公正和顺利实施。
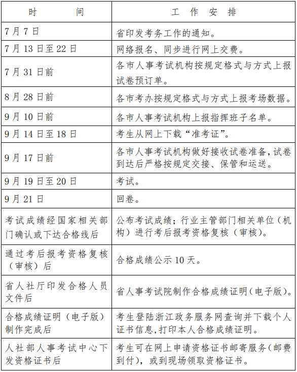
附件:2020 年度一级建造师资格考试工作计划
浙江省人事考试院
2020年7月7日
附件
2020年度一级建造师资格考试工作计划

考试交流区成绩查询交流群(点击加入QQ群可快速加群交流成绩查询相关信息我们会及时在群里通知):
温馨提示:有任何报考及考试相关疑问,可添加网校专业老师个人微信号“edu24olxu”咨询。!考生可下载手机APP,随时掌握考试资讯!

扫一扫上面的二维码,添加老师个人微信号,所有课程七折开通
相关推荐:相关文章
如果本站所转载内容不慎侵犯了您的权益,请与我们联系
,我们将会及时处理。如转载本站内容,请注明来源:一级建造师考试网(www.jzsedu.org)。
环球网校一级建造师历年通过率比较
![]() 张君老师 |
张君老师:建造师管理授课老师,硕士。课堂气氛活跃,善于调动学员积极性,被学员称为神君老师。..[详细] |
![]() 陈明教授 |
陈明:市政授课老师。有“市政之神”和“建造师市政第一人”的美誉。工程实践培训经验丰富,授课思路清晰..[详细] |






