1Z206000 建设工程项目质量控制
命题考点十六 建设工程索赔的依据及方法
【教材解读】
一、建设工程索赔的依据
1.索赔的起因
①合同对方违约,不履行或未能正确履行合同义务与责任;②合同错误,如合同条文不全、错误、矛盾等,设计图纸、技术规范错误等;③合同变更;④工程环境变化,包括法律、物价和自然条件的变化等;⑤不可抗力因素,如恶劣气候条件、地震、洪水、战争状态等。
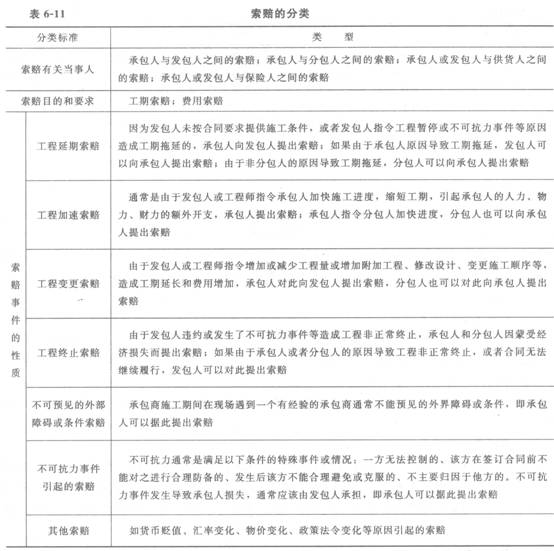
2.索赔的分类
索赔的分类见表6—11。

3.索赔成立的条件
索赔成立的前提条件:
(1)与合同对照,事件已造成了承包人工程项目成本的额外支出,或直接工期损失;
(2)造成费用增加或工期损失的原因,按合同约定不属于承包人的行为责任或风险责任;
(3)承包人按合同规定的程序和时间提交索赔意向通知和索赔报告。
以上三个条件必须同时具备,缺一不可。
4.索赔的依据
索赔的依据见表6-12。

5.常见的工程索赔证据
常见的工程索赔证据主要有:①各种合同文件;②工程各种往来函件、通知、答复等;③各种会谈纪要;④经过发包人或者工程师批准的承包人的施工进度计划、施工方案、施工组织设计和现场实施情况记录;⑤工程各项会议纪要;⑥施工现场记录;⑦工程有关照片和录像等;⑧施工日记、备忘录等;⑨工程结算资料、财务报告、财务凭证等;⑩国家法律、法令、政策文件。
6.索赔证据的基本要求
索赔证据的基本要求有:①真实性;②及时性;③全面性;④关联性;⑤有效性。
二、建设工程索赔的方法
1.索赔意向通知
在工程实施过程中发生索赔事件以后,或者承包人发现索赔机会,首先要提出索赔意向。
2.索赔资料的准备
在索赔资料准备阶段,主要工作有:①跟踪和调查干扰事件,掌握事件产生的详细经过;②分析干扰事件产生的原因,划清各方责任,确定索赔根据;③损失或损害调查分析与计算,确定工期索赔和费用索赔值;④搜集证据,获得充分而有效的各种证据;⑤起草索赔文件。
3.索赔文件的提交
索赔文件的主要内容包括以下几个方面:
(1)总述部分。概要论述索赔事项发生的日期和过程;承包人为该索赔事项付出的努力和附加开支;承包人的具体索赔要求。
(2)论证部分。论证部分是索赔报告的关键部分,其目的是说明自己有索赔权,是索赔能否成立的关键。
(3)索赔款项(和/或工期)计算部分。如果说索赔报告论证部分的任务是解决索赔权能否成立,则款项计算是为解决能得多少款项。前者定性,后者定量。
(4)证据部分。要注意引用的每个证据的效力或可信程度,对重要的证据资料最好附以文字说明,或附以确认件。
4.索赔文件的审核
对于承包人向发包人的索赔请求,索赔文件首先应该交由工程师审核。
【命题考点】
索赔的起因;索赔的分类;常见的承包商向业主的索赔;业主向承包商索赔费用和利润;构成施工项目索赔条件的事件;索赔成立的前提条件;索赔的依据;常见的工程索赔证据。
【分析预测】
(1)分析判断某合同在实施过程中是否可以提出索赔。
(2)分析判断某工程合同的双方可以提出哪些索赔。
(3)分析判断某工程合同的索赔程序是否合理,所提供的证据是否充分。
【考题回顾】
【2010年度考试真题】
1.下列工程资料中,可以作为承包人向业主索赔依据的是( )。
A.承包人与分包人签订的分包合同
B.承包人安全交底会议纪要
C.承包人技术交底纪要
D.合同履行中发包人和承包人洽商形成的协议
【答案】D本题考核的是索赔的依据。总体而言,索赔的依据主要是三个方面:合同文件;法律、法规;工程建设惯例。合同文件是索赔的最主要依据,包括:合同协议书;中标通知书;投标书及其附件;合同专用条款;合同通用条款;标准、规范及有关技术文件;图纸;工程量清单;工程报价单或预算书;合同履行中,发包人与承包人有关工程的洽商、变更等书面协议或文件。
2.承包人向发包人索赔时,所提交索赔文件的主要内容包括( )。
A.索赔证据
B.索赔事件总述
C.索赔合理性论述
D.索赔要求计算书
E.索赔意向通知
【答案】ABCD本题考核的是索赔文件的主要内容。索赔文件的主要内容包括:总述部分;论证部分;索赔款项(和/或工期)计算部分;证据部分。
【2007年度考试真题】
在施工期间,承包商可能遇到不能预见的地下岩石,导致工期拖延,这类风险应由( )承担。
A.发包人
B.承包人
C.发包人和承包人共同
D.监理工程师
【答案】A不可预见的外部障碍或条件索赔,即承包商施工期间在现场遇到一个有经验
的承包商通常不能预见的外界障碍或条件,例如地质条件与预计的(业主提供的资料)不同,出现未预见的岩石、淤泥或地下水等,导致承包人损失,这类风险通常应该由发包人承担,即承包人可以据此提出索赔。
【2006年度考试真题】
1.某工程实行施工总承包模式,承包人将基础工程中的打桩工程分包给某专业分包单位施工,施工过程中发现地质情况与勘察报告不符而导致打桩施工工期拖延。在此情况下,
( )可以提出索赔。
A.承包人向发包人
B.承包人向勘察单位
C.分包人向发包人
D.分包人向承包人
E.发包人向监理人
【答案】AD施工的地质情况与勘察报告不符导致的索赔属于不可预见的外部障碍或条件索赔,承包人可以据此向发包人提出索赔;而施工工期拖延属于工期延期索赔,分包人可以据此向承包人提出索赔。
2.关于建设工程索赔成立的条件,下列说法中正确的是( )。
A.导致索赔的事件必须是对方的过错,索赔才能成立
B.只要对方有过错,不管是否造成损失,索赔都可以成立
C.只要索赔事件的事实存在,在合同有效期内任何时候提出索赔都可以成立
D.不按照合同规定的程序提交索赔报告,索赔不能成立
【答案】D索赔的成立,应该同时具备以下三个前提条件:与合同对照,事件已经造成了承包人工程项目成本的额外支出,或直接工期损失;造成费用增加或工期损失的原因按合同约定不属于承包人的责任或风险责任;承包人按合同规定的程序和时间提交索赔意向通知和索赔报告。
【典型习题】
1.按照索赔目的和要求划分,可将索赔分为( )。
A.工程加速索赔
B.工程终止索赔
C.工期索赔
D.费用索赔
E.工程延期索赔
2.一方无法控制的、该方在签订合同前不能对之进行合理防备的、发生后该方不能合理避免或克服的、不主要归因于他方的,承包人可以据此提出的索赔属于( )。
A.工程延期索赔
B.工程变更索赔
C.不可预见的外部障碍或条件索赔
D.不可抗力事件引起的索赔
3.在索赔文件的主要内容中,( )是索赔报告的关键部分。
A.论证部分
B.证据部分
C.索赔款项计算部分
D.总述部分
4.可以作为索赔证据使用的材料有( )。
A.物证
B.书证
C.视听材料
D.鉴定结论
E.工程建设惯例
5.索赔证据的基本要求有( )。
A.经济性
B.及时性
C.真实性
D.关联性
E.有效性
【答案】1.CD2.D3.A4.ABCD5.BCDE
考试交流区成绩查询交流群(点击加入QQ群可快速加群交流成绩查询相关信息我们会及时在群里通知):
温馨提示:有任何报考及考试相关疑问,可添加网校专业老师个人微信号“edu24olxu”咨询。!考生可下载手机APP,随时掌握考试资讯!

扫一扫上面的二维码,添加老师个人微信号,所有课程七折开通
相关推荐:相关文章
如果本站所转载内容不慎侵犯了您的权益,请与我们联系
,我们将会及时处理。如转载本站内容,请注明来源:一级建造师考试网(www.jzsedu.org)。
环球网校一级建造师历年通过率比较
![]() 张君老师 |
张君老师:建造师管理授课老师,硕士。课堂气氛活跃,善于调动学员积极性,被学员称为神君老师。..[详细] |
![]() 陈明教授 |
陈明:市政授课老师。有“市政之神”和“建造师市政第一人”的美誉。工程实践培训经验丰富,授课思路清晰..[详细] |





