2013年一级注册建造师项目管理:施工质量不合格的处理(教材解读)
【教材解读】
一、施工质量事故处理的依据
施工质量事故处理的依据见表4—25。
二、施工质量事故的处理程序
施工质量事故处理的一般程序如图4-1所示。
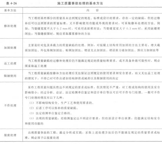
三、施工质量事故处理的基本方法
施工质量事故处理的基本方法见表4—26。
【命题考点】
质量事故的实况资料;有关合同及合同文件;有关的技术文件和档案;相关的建设法规;施工质量事故处理的程序;修补处理;加固处理;返工处理;限制使用;不作处理。
【分析预测】
(1)分析施工质量事故处理的依据。
(2)分析判断施工质量事故处理的程序是否妥当。
(3)分析判断施工过程中出现质量事故应采取何种处理方法。
考试交流区成绩查询交流群(点击加入QQ群可快速加群交流成绩查询相关信息我们会及时在群里通知):
温馨提示:有任何报考及考试相关疑问,可添加网校专业老师个人微信号“edu24olxu”咨询。!考生可下载手机APP,随时掌握考试资讯!

扫一扫上面的二维码,添加老师个人微信号,所有课程七折开通
相关推荐:相关文章
版权声明 --------------------------------------------------------------------------------------
如果本站所转载内容不慎侵犯了您的权益,请与我们联系
,我们将会及时处理。如转载本站内容,请注明来源:一级建造师考试网(www.jzsedu.org)。
如果本站所转载内容不慎侵犯了您的权益,请与我们联系
,我们将会及时处理。如转载本站内容,请注明来源:一级建造师考试网(www.jzsedu.org)。学员登陆
网校历年通过率

环球网校一级建造师历年通过率比较
![]() 张君老师 |
张君老师:建造师管理授课老师,硕士。课堂气氛活跃,善于调动学员积极性,被学员称为神君老师。..[详细] |
![]() 陈明教授 |
陈明:市政授课老师。有“市政之神”和“建造师市政第一人”的美誉。工程实践培训经验丰富,授课思路清晰..[详细] |





